ACTM-838, a novel systemically delivered bacterial immunotherapy that enriches in solid tumors and delivers IL-15/IL-15Rα and STING payloads to engage innate and adaptive immunity in the TME and enable a durable anti-tumor immune response (IMAGE)
Caption
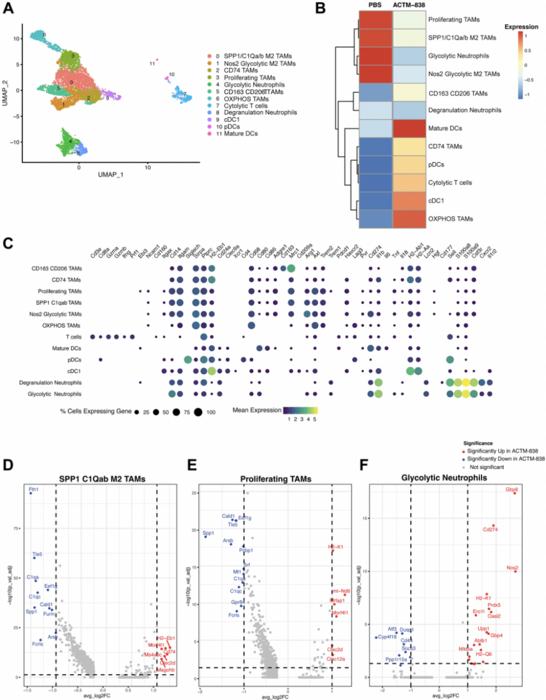
Figure 7: Single cell RNAseq analysis identifies novel myeloid subsets with ACTM-838 treatment. (A) UMAP analysis on single cell RNAseq data from ACTM-838 (6e7 CFU/mouse, n = 2) or PBS (n = 2) treated EMT6 tumors on day 7 post treatment with clusters annotated based on known cell type markers. (B) Heatmap showing mean proportions of immune subsets across PBS and ACTM-838 tumors (N = 2 per group). (C) Dotplot showing highly expressed representative markers for each subset. (D–F) Differential expression analysis in ACTM-838 vs. PBS treated tumors within SPP1 C1Qa/b M2 TAMs, proliferating Ki67+ TAMs and glycolytic neutrophils with significantly upregulated and downregulated genes in ACTM-838 denoted in red and blue respectively.
Credit
Copyright: © 2025 Cron et al. This is an open access article distributed under the terms of the Creative Commons Attribution License (CC BY 4.0), which permits unrestricted use, distribution, and reproduction in any medium, provided the original author and source are credited.
Usage Restrictions
With credit to the original source.
License
Original content