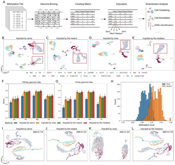
Figure 1 (IMAGE) Higher Education Press Caption The effect of various imputation strategies. Credit HIGHER EDUCATON PRESS Usage Restrictions none License Original content Disclaimer: AAAS and EurekAlert! are not responsible for the accuracy of news releases posted to EurekAlert! by contributing institutions or for the use of any information through the EurekAlert system.