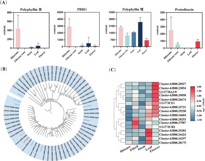
Figure 2. Screening of RhaGTs on the basis of metabolite content, gene annotation, and expression levels in distinct tissues of T. tschonoskii. (IMAGE)
Caption
(A) Determination of polyphyllin III, protodioscin, polyphyllin VII, and PRRG in five distinct parts of T. tschonoskii. (B) Phylogenetic placement of UGT738A3 within the phylogenetic tree. (C) Heatmap analysis of the UGT738A3 expression profile.
Credit
The authors
Usage Restrictions
Credit must be given to the creator.
License
CC BY