OGT Disrupts PTEN Function (IMAGE)
Caption
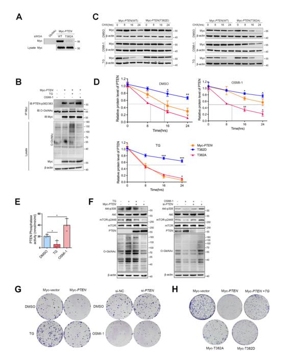
(A) sWGA pull-down assays were performed in cells transfected with Myc-PTEN WT or T382A mutant. (B) PTEN O-GlcNAcylation and phosphorylation were analyzed. Cells were treated with OSMI-1 or TG. (C-D) Half-life and quantifications of exogenous PTEN-WT or T382D/T382A mutants. Cells treated with cycloheximide (CHX) at indicated time points. Before harvesting, cells were treated with TG or OSMI-1. (E) Phosphatase activity of PTEN in cells treated with TG or OSMI-1. (F) Western blotting of proteins in PI3K-Akt pathway. (G-H) Colony formation capacity assay.
Credit
Jianming Li
Usage Restrictions
Marked by the credited.
License
Original content