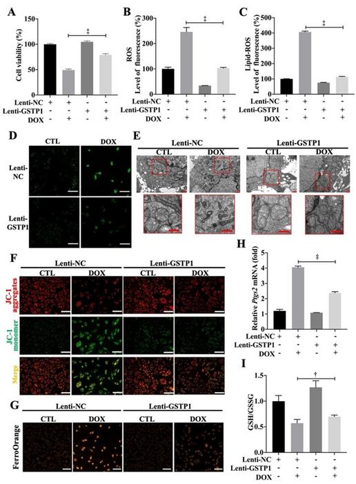
Overexpression of GSTP1 in vivo and in vitro effectively inhibits ferroptosis in cardiomyocytes exposed to DOX treatment. (IMAGE)
Caption
In both in vivo and in vitro experiments, overexpression of GSTP1 reduced ferroptosis markers and protected cardiomyocytes from DOX-induced injury, confirming the enzyme’s protective role against oxidative cell death.
Credit
Dr. Wenwu Ling from West China Hospital of Sichuan University Image source link: https://journals.lww.com/cmj/fulltext/2025/10050/gstp1_mediated_inhibition_of_acsl4_dependent.11.aspx
Usage Restrictions
Credit must be given to the creator. Only noncommercial uses of the work are permitted. No derivatives or adaptations of the work are permitted.
License
CC BY-NC-ND