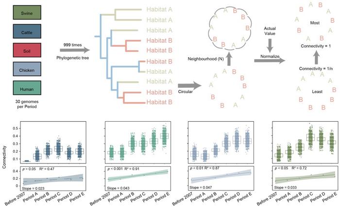
Fig. 2 Connectivity of Rank I ARGs between soil and other habitats
Credit
The University of Hong Kong
Usage Restrictions
No restriction
License
Original content
Disclaimer: AAAS and EurekAlert! are not responsible for the accuracy of news releases posted to EurekAlert! by contributing institutions or for the use of any information through the EurekAlert system.