HKU Civil Engineering researchers reveal how soil and human antibiotic resistance are connected
The University of Hong Kong
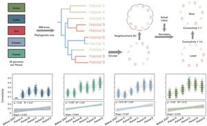
image: Fig. 1 Similarity between soil resistomes and those from other habitats
Credit: The University of Hong Kong
A study led by researchers at the Department of Civil Engineering at The University of Hong Kong (HKU) has uncovered alarming evidence that soil worldwide is emerging as a significant reservoir and amplifier of high-risk antibiotic resistance genes (ARGs), which enable bacteria to develop resistance to antibiotics, and that their threat to public health has continued to increase over the past decade or so.
Antimicrobial resistance (AMR), the ability of bacteria to withstand antibiotics, is a serious global health threat, causing over 1.27 million deaths each year. While hospitals and clinics are often seen as the main battlegrounds against AMR, researchers at HKU have found that soil also plays a significant role in spreading antibiotic resistance.
Led by Professor Tong Zhang from HKU’s Environmental Microbiome Engineering and Biotechnology Laboratory at the Department of Civil Engineering, in collaboration with Professor Lizhong Zhu and Professor Baolan Hu from Zhejiang University, the research team has discovered that soil can act as the source of antibiotic resistance genes (ARGs), which are the genetic material that makes bacteria resistant to antibiotics.
It is known that ARGs naturally occur in soils around the world—they have been found in places such as the deepest ocean trenches, undisturbed Alaskan wilderness, and 30,000-year-old permafrost sediments. However, the key concern is that not all ARGs pose a health risk; only those linked to human activity do.
Professor Zhang’s team analysed nearly 4,000 genetic datasets from different environments, including soil, feces, and wastewater, and examined over 8,000 strains of Escherichia coli. They found that the risk posed by soil ARGs has been steadily increasing from 2008 to 2021. This rise is closely connected to the growing similarity between soil and human bacterial resistance patterns, driven by the transfer of resistance genes between bacteria.
This research has important implications for public health. It suggests that efforts to fight antibiotic resistance should not focus solely on hospitals, but also on environmental sources, such as soil. A comprehensive approach, which experts call “One Health” strategy, must involve better waste management to prevent antibiotics and ARGs from entering soils, stricter rules and regulations on antibiotic use in farming, and ongoing monitoring of soil environments.
Dr Yuxiang Zhao, a post-doctoral fellow in the Department of Civil Engineering at HKU, said, “Our findings provide robust evidence that soil bacteria are becoming more connected to the resistance we see in humans. This highlights the need to integrate environmental surveillance into the One Health framework to effectively control the spread of AMR”.
Their findings were published on August 4, 2025, in the internationally renowned journal Nature Communications under the title “Global soil antibiotic resistance genes are associated with increasing risk and connectivity to human resistome”.
Link to the paper: https://www.nature.com/articles/s41467-025-61606-3
About Professor Tong Zhang
Professor Tong Zhang leads the Environmental Microbiome Engineering and Biotechnology Laboratory at the Department of Civil Engineering of Faculty of Engineering at HKU. His research focuses on the “environmental microbiome.” He has conducted pioneering work on the emerging topic of the “Environmental Dimension of Antibiotic Resistance” in the microbiome field and developed the COVID-19 sewage surveillance system in Hong Kong.
Currently, Professor Zhang is leading an interdisciplinary team of professors from various universities to conduct a Theme-based Research project "Assess Antibiotic Resistome Flows from Pollution Hotspots to Environments and Explore the Control Strategies (T21-705/20-N)". More information about Professor Zhang and the research team can be found at https://smile.hku.hk/.
For media enquiries, please contact:
Faculty of Engineering, HKU
Ms Christina Chung (Tel: 3910 3324; Email: chungmc@hku.hk)
Ms Natalie Yuen (Tel: 3917 1924; Email: natyuen@hku.hk)
Disclaimer: AAAS and EurekAlert! are not responsible for the accuracy of news releases posted to EurekAlert! by contributing institutions or for the use of any information through the EurekAlert system.