GS-LASSO-based outlier detection and correction for Doppler velocity determination in urban areas
Tsinghua University Press
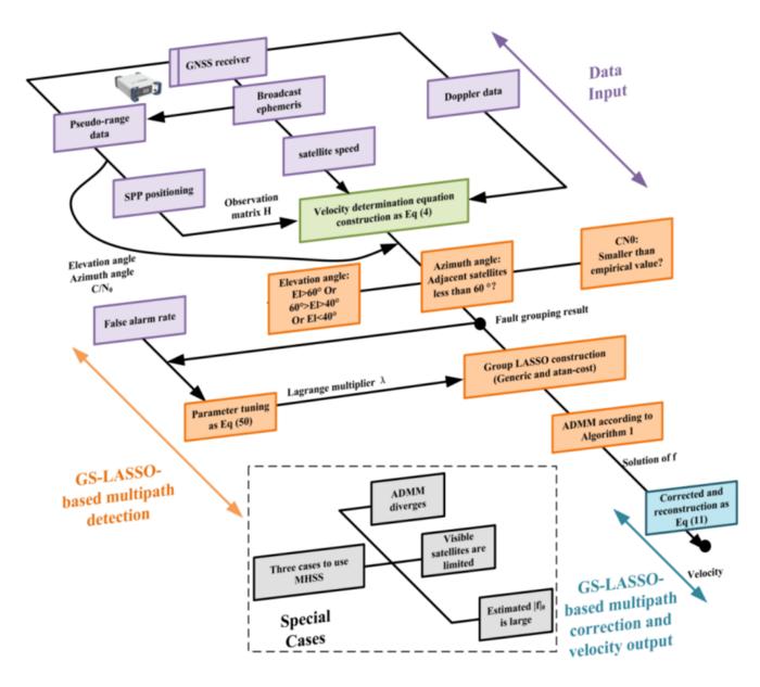
image: The method inputs Doppler observations, satellite positions (from ephemeris), elevation angles, azimuth angles, and C/N₀ values. It groups potential multipath/NLOS faults using elevation, azimuth proximity, and C/N₀ thresholds. A Group LASSO model (with atan-cost functions) is solved via ADMM to detect and estimate faults. The corrected observations yield enhanced velocity estimates resilient to urban errors.
Credit: Chinese Journal of Aeronautics
As intelligent transportation systems demand ever-higher precision, urban navigation faces a critical hurdle: dense skyscrapers distort GNSS signals through multipath effects and Non-Line-of-Sight (NLOS) reception, severely degrading Doppler-based velocity measurements. This accuracy loss directly impacts real-time vehicle control and multi-sensor fusion – core requirements for autonomous driving. While conventional robust estimation methods with fault detection and exclusions (FDE) exist, their computational complexity prevents real-time operation of all faults modes in urban environments with simultaneous multi-fault scenarios. This shortcoming necessitates novel low-complexity robust estimation mechanisms to enhance dynamic perception precision in urban canyons.
Recently, a team of GNSS researchers led by Xingqun Zhan and Rong Yang from Shanghai Jiao Tong University, China first proposed a GS-LASSO (Grouping-Sparsity Least Absolute Shrinkage and Selection Operator) velocity optimization framework. GS-LASSO, based on the assumptions of sparsity and spatial grouping assumptions of GNSS faults, is aimed detecting and correcting faults in Doppler measurements. This work not only ensures modeling accuracy for spatial correlation characteristics, but also avoids the computational load drawbacks associated with conventional methods. It achieves the co-optimization of high-precision velocity estimation and low computational load.
The team published their work in Chinese Journal of Aeronautics (Volume 38, Issue 8, August 2025).
“In this work, we proposed GS-LASSO, which incorporated the sparsity assumption and grouping assumption for GNSS faults in urban areas. Sparsity assumption meant that the number of satellites affected by faults is relatively small compared to the full measurements. Grouping assumption meant that satellites in close spatial proximity experience simultaneous faults due to reflection or refraction from the same surface. By formulating a penalized least squares problem with group sparsity constraints, the multipath/NLOS fault vector as an optimization variable could be estimated and corrected.” said Xingqun Zhan, professor at School of Aeronautics and Astronautics at Shanghai Jiao Tong University (China), a senior expert whose research interests focus on the field of GNSS navigation.
“Inspired by standard LASSO, the sparsity assumption is mathematically implemented via an L1-norm penalty in the LASSO formulation. Skyplot/carrier to noise-assisted Multipath/NLOS grouping constraint helped to extend standard LASSO to Group LASSO, enabling suppression of interference from non-faulty groups while preserving fault cluster information.” said Xingqun Zhan.
L1-norm-based sparsity estimation sometimes presents insufficient sparsity and estimation bias in traditional Group LASSO. “The non-convex arctangent penalty maintained convexity via parameter constraints, enhancing fault estimation accuracy/sparsity with global convergence guarantee. A solver incorporating ADMM and fixed-point solver using closed-form updates enabling efficient optimization.” said Rong Yang, associate professor at School of Aeronautics and Astronautics at Shanghai Jiao Tong University (China), an expert whose research interests focus on GNSS.
Detection and correction in urban areas also need account for performance requirements: false alarm rate and minimum detectable fault. “We derived that the GS-LASSO regularization parameter follows a weighted chi-square distribution, and designed tuning criteria are therefore provided connected with the false alarm rate. We also derived sufficient conditions for multipath/NLOS detectability and quantified the minimum detectable fault magnitude.” said Rong Yang.
Based on experimental results across typical urban, dense urban, and open-sky environments, GS-LASSO demonstrates the potential to achieve decimeter-level accuracy in Doppler velocimetry within urban settings. “GS-LASSO helped to establish decimeter-level velocity references for high-dynamic platforms.” said Xingqun Zhan.
However, more delicate research works are still needed to explore the deliver velocity high-precision foundation for cutting-edge applications including collaborative intelligent navigation and UAV formation control. In this regard, Xingqun Zhan aimed to extend the GS-LASSO framework to diverse estimation methods (e.g., Kalman filtering, factor graph optimization) and heterogeneous observation combinations (including GNSS code/phase measurements, 5G signals, and UWB signals).
Other contributors include Zhen Gao from the School of Aeronautics and Astronautics at Shanghai Jiao Tong University; Yijing Jiang from the the Department of Aeronautical and Aviation Engineering at The Hong Kong Polytechnic University.
The authors would like to acknowledge Mr.Kai Chen for the GINAV software and CPT dataset. The authors would also like to acknowledge Dr.Weisong Wen for the UrbanNav dataset.
Original Source
Zhen GAO, Rong YANG, Xingqun ZHAN, Yiping JIANG. Grouping-sparsity enforcing LASSO-based outlier detection and correction for Doppler velocity determination in urban areas[J]. Chinese Journal of Aeronautics, 2025, 38(8): 103450. https://doi.org/10.1016/j.cja.2025.103450
About Chinese Journal of Aeronautics
Chinese Journal of Aeronautics (CJA) is an open access, peer-reviewed international journal covering all aspects of aerospace engineering, monthly published by Elsevier. The Journal reports the scientific and technological achievements and frontiers in aeronautic engineering and astronautic engineering, in both theory and practice. CJA is indexed in SCI (IF = 5.7, Q1), EI, IAA, AJ, CSA, Scopus.
Disclaimer: AAAS and EurekAlert! are not responsible for the accuracy of news releases posted to EurekAlert! by contributing institutions or for the use of any information through the EurekAlert system.