EGR1: A critical tumor suppressor in kras-driven lung adenocarcinoma
New study shows diverse functional roles of the TBX2 subfamily in lung cancer progression
Compuscript Ltd
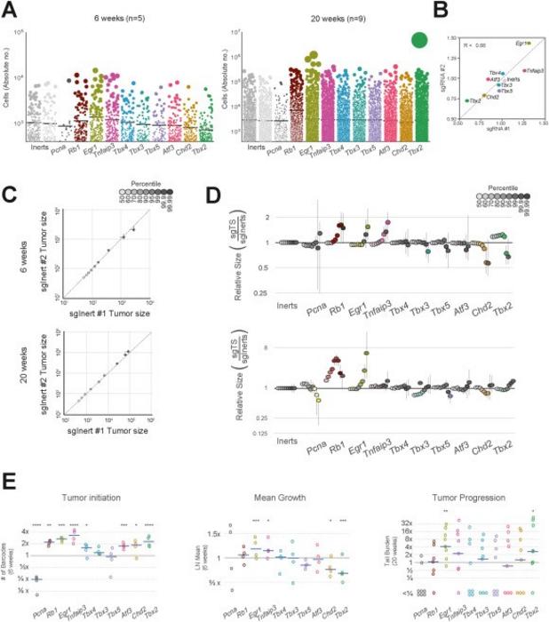
image: Multiplexed somatic CRISPR–Cas9 genome editing reveals that loss of Egr1 has the most pronounced and consistent effect on tumor initiation, growth, and progression in Kras-driven lung cancer.
A) Individual tumor sizes ordered by mean effect of targeted gene knockout in KC mice at 6 weeks and 20 weeks after tumor initiation. The number of mice in each cohort is as indicated. Each dot represents a tumor. The area of each dot is proportional to the number of cancer cells in each tumor.
(B) Mean effect of gene knockout of each sgRNA in KC mice at 6 weeks after tumor initiation. LN mean is a maximum likelihood estimator (MLE) of the mean tumor size under a log-normal sampling distribution. Each gene in this study was targeted by two high-specificity sgRNAs, imparting consistent growth effects (Pearson's r = 0.86, P = 0.0029; see Materials and Methods).
(C) Quantile-Quantile (Q-Q) plot of tumor size distributions of the top 50th – 99.99th percentiles of the two Inert sgRNAs at both 6 and 20 weeks demonstrates reproducibility of size profiles.
(D) Analysis of relative tumor sizes in KRAS-driven tumors at 6 and 20 weeks after tumor initiation. Relative size of tumors for each targeted gene (sgTS) is divided by the respective sgInerts percentile and merged across replicate mice. Percentiles significantly different from sgInerts are in color (P < 0.05, two-sided bootstrap resampling). The darker the shade of color, the larger the percentile, as shown in the legend in gray scale. Error bars denote 95% confidence intervals also determined by bootstrap sampling.
(E) Summary of three distinct growth phenotype profiles. For each genotype, the number of tumors observed at six weeks after tumor initiation, alongside MLE of mean size at six weeks (tumor growth; see Materials and Methods), and the size of the largest tumors at 20 weeks (advanced progression) is depicted. All statistics are divided by their respective values for sgInerts. *P < 0.05, **P < 0.01, ***P < 0.001, and ****P < 0.0001 (two-sided bootstrap resampling).
Credit: Athar Khalil, Trang Dinh, Meaghan Parks, Rebecca C. Obeng, Berkley Gryder, Adam Kresak, Yuxiang Wang, Jeff Maltas, Madeline Bedrock, Xiangzhen Wei, Zachary Faber, Mira Rahm, Jacob Scott, Thomas LaFramboise, Zhenghe Wang, Christopher McFarl
A recent study published in Genes & Diseases by researchers from Case Western Reserve University, University Hospitals Cleveland Medical Center and Translational Hematology & Oncology Research, Cleveland Clinic introduces the first multiplexed in vivo CRISPR/Cas9 model aimed at defining the functional consequences of TBX2 subfamily loss in KRAS-driven lung cancer.
Using TuBa-seq, a highly quantitative tumor-barcoding and sequencing platform, the research team simultaneously assessed the roles of Tbx2, Tbx3, Tbx4, Tbx5, Egr1, Chd2, Tnfaip3, and Atf3 across thousands of genetically edited tumors in KrasLSL-G12D; Rosa26LSL-Cas9 (KC) mice. This approach enabled precise measurement of tumor initiation, early growth dynamics, and advanced progression within the same animal model.
The results revealed strikingly diverse functions among these genes. Chd2 loss consistently impaired tumor initiation and reduced overall tumor size, suggesting a growth-suppressive role under KRAS-mutant conditions. In contrast, Tnfaip3 knockout significantly enhanced early tumor expansion, in line with its known involvement in inflammatory regulation. Tbx2 deletion demonstrated a stage-specific pattern, promoting early tumor initiation but reducing average growth, while still contributing to the formation of some of the largest tumors at later stages. Meanwhile, loss of Tbx3, Tbx4, Tbx5, or Atf3 caused only minimal alterations in tumor burden.
Remarkably, Egr1 emerged as the most potent tumor suppressor. Its deletion resulted in an approximately fivefold increase in tumor size by 20 weeks—exceeding even the effect of Rb1 loss. Transcriptomic profiling of Egr1-deficient tumors revealed extensive immune dysregulation, including heightened inflammatory signaling, shifts in leukocyte activation pathways, and significant upregulation of T-cell exhaustion markers such as PD-1, LAG-3, and CTLA-4. These findings indicate that Egr1 limits tumor progression partly by regulating the immune microenvironment.
Notably, EGR1 knockout in human KRAS-mutant lung cancer cell lines did not enhance proliferation, indicating that its tumor-suppressive effects are mediated by in vivo immune interactions rather than intrinsic cell-intrinsic growth mechanisms.
Together, this study demonstrates the complex, context-dependent roles of the TBX2 subfamily in lung cancer and identifies Egr1 as a central regulator of KRAS-driven tumor progression and immune modulation. By applying a multiplexed in vivo CRISPR approach, this study provides a powerful framework for uncovering hidden tumor-suppressor functions and highlights Egr1 as a promising candidate for future biomarker development and therapeutic exploration.
# # # # # #
Genes & Diseases publishes rigorously peer-reviewed and high quality original articles and authoritative reviews that focus on the molecular bases of human diseases. Emphasis is placed on hypothesis-driven, mechanistic studies relevant to pathogenesis and/or experimental therapeutics of human diseases. The journal has worldwide authorship, and a broad scope in basic and translational biomedical research of molecular biology, molecular genetics, and cell biology, including but not limited to cell proliferation and apoptosis, signal transduction, stem cell biology, developmental biology, gene regulation and epigenetics, cancer biology, immunity and infection, neuroscience, disease-specific animal models, gene and cell-based therapies, and regenerative medicine.
Scopus Cite Score: 8.4
Impact Factor: 9.4
# # # # # #
More information: https://www.keaipublishing.com/en/journals/genes-and-diseases/
Editorial Board: https://www.keaipublishing.com/en/journals/genes-and-diseases/editorial-board/
All issues and articles in press are available online in ScienceDirect (https://www.sciencedirect.com/journal/genes-and-diseases).
Submissions to Genes & Disease may be made using Editorial Manager (https://www.editorialmanager.com/gendis/default.aspx ).
Print ISSN: 2352-4820
eISSN: 2352-3042
CN: 50-1221/R
Contact Us: editor@genesndiseases.cn
X (formerly Twitter): @GenesNDiseases (https://x.com/GenesNDiseases)
# # # # # #
Disclaimer: AAAS and EurekAlert! are not responsible for the accuracy of news releases posted to EurekAlert! by contributing institutions or for the use of any information through the EurekAlert system.