NSUN2: a key player in cardiac hypertrophy and heart failure
Higher Education Press
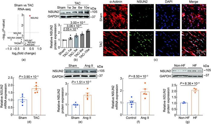
image: (a) RNA sequencing of C57BL/6 mice heart tissue that underwent Sham or TAC surgery at ten weeks exclusively analyzed the expression of m5C-related enzymes (n = 3). (b) WB analysis of NSUN2 in the hearts of Sham-operated and TAC-treated hearts at different time points (including one (TAC-1w), three (TAC-3w), six (TAC-6w), and ten weeks (TAC-10w)) (n = 5). (c) Representative immunofluorescence images of NSUN2 in the heart section (n = 9). (d) Quantification of qRT-PCR data of NSUN2 in Sham-operated and TAC-treated ten weeks mice hearts (n = 5). (e) WB analysis was used to detect the level of NSUN2 protein in the hearts of the differential group of mice (n = 5). (f) Quantification of qRT-PCR data of NSUN2 in Ang II-treated CMs compared to that in the control group (n = 5). (g) WB analysis of NSUN2 in non-HF and HF human heart samples (n = 3). GAPDH: glyceraldehyde-3-phosphate dehydrogenase; DAPI: 4′,6-diamidino-2-phenylindole.
Credit: Yingqi Liu, Fan Wu, Kuiwu Liu, et al.
A recent study published in Engineering has shed new light on the role of the protein NSUN2 in the development of cardiac hypertrophy and heart failure. The research, conducted by a team from Harbin Medical University, reveals that NSUN2, a member of the NOL1/NOP2/Sun domain family, significantly contributes to pathological cardiac hypertrophy by activating the LARP1–GATA4 axis, potentially offering a novel therapeutic target for heart failure.
The study began with the observation that NSUN2 expression levels were significantly elevated in both human hearts with heart failure (HF) and in mouse hearts subjected to hypertrophy induced by transverse aortic constriction (TAC) and angiotensin II (Ang II) treatment. This finding prompted the researchers to investigate the specific function of NSUN2 in cardiac hypertrophy and heart failure. Through a series of experiments involving cardiomyocyte-specific knockout and overexpression of NSUN2, the team discovered that NSUN2 plays a crucial role in regulating cardiac function and structure.
In their experiments, the researchers found that cardiomyocyte-specific knockout of NSUN2 attenuated the reduced cardiac ejection fraction (EF) and fractional shortening (FS) observed in TAC-treated mice, while also reducing heart weight to tibial length (HW/TL) ratios. Conversely, cardiac-specific overexpression of NSUN2 led to pronounced cardiac remodeling, characterized by increased hypertrophic growth, cardiac fibrosis, and a significant decline in EF and FS. These results highlight the detrimental effects of NSUN2 overexpression on cardiac function and structure.
Mechanistically, the study revealed that NSUN2 induces 5-methylcytosine (m5C) modification of La-related protein 1 (LARP1), thereby enhancing its mRNA stability. This process is mediated by Y-box binding protein 1 (YBX1). The stabilized LARP1 then interacts with GATA binding protein 4 (GATA4) mRNA, preventing its degradation and ultimately promoting a pro-hypertrophic phenotype. To validate this pathway, the researchers conducted RNA immunoprecipitation (RIP) assays and found that LARP1 directly binds to GATA4 mRNA, protecting it from degradation.
Further supporting this mechanism, the researchers demonstrated that silencing LARP1 partially attenuated TAC-induced cardiac hypertrophy and heart failure. Similarly, in mice with NSUN2 overexpression, knockdown of LARP1 significantly reduced the hypertrophic response, as evidenced by decreased expression of hypertrophic markers such as ANP and BNP. These findings underscore the importance of the NSUN2/LARP1/GATA4 axis in mediating cardiac hypertrophy.
The study also explored the broader implications of NSUN2 regulation in cardiac health. By analyzing RNA sequencing data, the researchers identified numerous genes with altered expression in response to NSUN2 activity, many of which are involved in pathways related to cardiac hypertrophy and heart failure. This comprehensive analysis provides a deeper understanding of the molecular mechanisms underlying NSUN2’s effects on cardiac function.
The research published in Engineering offers valuable insights into the role of NSUN2 in cardiac hypertrophy and heart failure. By elucidating the NSUN2/LARP1/GATA4 axis, the study not only advances our understanding of the molecular underpinnings of these conditions but also highlights NSUN2 as a potential therapeutic target for the prevention and treatment of heart failure. Future research may focus on exploring the therapeutic potential of targeting NSUN2 and its downstream pathways to mitigate cardiac hypertrophy and improve cardiac function.
The paper “NSUN2 Promotes Cardiac Hypertrophy by Activating LARP1–GATA4 Axis,” is authored by Yingqi Liu, Fan Wu, Kuiwu Liu, Shuting Yu, Changhao Wang, Xin Li, Zhiyong Sun, Wanhong Li, Yi Zhang, Tiantian Ju, Qian Liu, Min Huang, Zhongting Mei, Zhezhe Qu, Meixi Lu, Xiaochen Pang, Yingqiong Jia, Jianhao Jiang, Shunkang Dou, Na Li, Yaozhi Zhang, Ying Li, Chuanhao Huang, Yuechao Dong, Baofeng Yang, Weijie Du. Full text of the open access paper: https://doi.org/10.1016/j.eng.2025.05.016. For more information about Engineering, visit the website at https://www.sciencedirect.com/journal/engineering.
Disclaimer: AAAS and EurekAlert! are not responsible for the accuracy of news releases posted to EurekAlert! by contributing institutions or for the use of any information through the EurekAlert system.