USP32 facilitates tumor development and is correlated with poor clinical outcomes in hepatocellular carcinoma patients and is modulated by the E2F7/miR-218-5p axis
Shanghai Jiao Tong University Journal Center
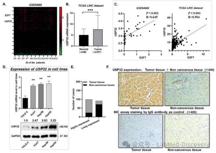
image: (A) The expression of signature genes in hepatocellular carcinoma (HCC) was detected by analyzing the GSE94660 dataset, and a heatmap was generated. USP32 presented significantly high expression in HCC tissues, along with E2F7; (B) USP32 expression profiles relevant to HCC were detected via analysis of data from the TCGA database (n=421). USP32 was highly expressed in HCC tissues (P<0.0001); (C) Data analysis of the GEO94660 dataset and TCGA database revealed a significant positive correlation between USP32 and E2F7 (P<0.01). (D) Real-time quantitative polymerase chain reaction (RT‒qPCR) revealed that USP32 was significantly more highly expressed in HCC cell lines than in control THLE-2 cells (∗∗P<0.01); Western blot analysis revealed markedly greater expression of the USP32 protein in the three HCC cell lines than in the control cell line (P<0.01); (E) Statistics of the number of cases with high or low expression of USP32 in HCC specimens. USP32 was upregulated in most of the tumor tissues (75/95) and was expressed at a lower level in most of the adjacent noncancerous tissues (24/95) (P<0.01); (F) Representative images of the results of the immunohistochemistry analysis (400×) of HCC patient samples. The samples were used as controls and subjected to immunoglobulin G (IgG) antibody staining. USP32 expression in tumor tissues was significantly higher than that in adjacent noncancerous tissues.
Credit: Xin-yi Luo, Yi-quan Lu, Yi-fan Zhang, Nan Wang, Feng-jie Hao, Xiao-chun Fei, Yong-jun Chen, Jun-qing Wang.
This study investigated the regulatory axis involving transcription factor E2F7, miR-218-5p, and ubiquitin-specific peptidase USP32 in hepatocellular carcinoma (HCC). Previously identified as highly expressed in HCC, E2F7 correlated with poor patient outcomes. Research confirmed USP32 was also overexpressed in HCC, linking it to adverse prognosis as an independent risk factor. Functionally, USP32 promoted HCC cell growth. Molecular analyses revealed that miR-218-5p directly targets and suppresses USP32. Furthermore, E2F7 transcriptionally represses miR-218-5p by binding to its promoter. Thus, the E2F7/miR-218-5p axis facilitates HCC progression by upregulating USP32. This pathway presents potential novel therapeutic targets for HCC intervention.
Disclaimer: AAAS and EurekAlert! are not responsible for the accuracy of news releases posted to EurekAlert! by contributing institutions or for the use of any information through the EurekAlert system.